中国·必赢(3003no1-BWIN)线路检测中心|官方网站
网站首页
机构职能
部门工作简介
离退休工作处党委
工作人员组成
校离退休工作领导小组
校关心下一代工作委员会
各教学院部关工委
老教授(老教育工作者)协会
相关政策
政策法规
校内文件
处内文件
党建园地
工作动态
新闻动态
通知公告
文化养老
文体协会
活动场所
银龄风采
老有所为
颐养身心
服务指南
办事流程
常用电话
养老信息
常用下载
工作动态
新闻动态
通知公告
当前位置:
首页
工作动态
通知公告
通知公告
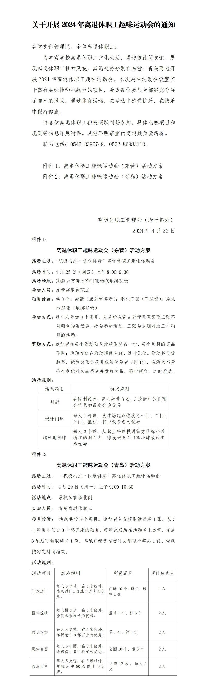
关于开展2024年离必赢3003no1线路检测中心趣味运动会的通知
发布者:刘欢
发布时间:2024-04-22
浏览次数:
140